收藏本站
服务热线:400-618-6040
首页
国家公务员
各省公务员
教师编
事业编
三支一扶
考试资讯
关于我们
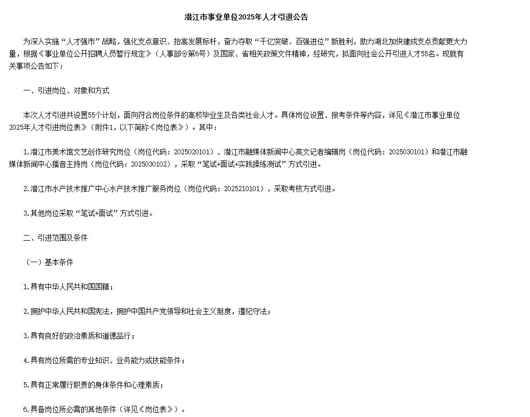
潜江市事业单位2025年人才引进55人公告
作者:大梵公考 日期:2025-11-08 15:49:34 点击数:
标签:
大梵公考
上一篇
: 江苏省气象部门2026年高校毕业生招聘44人公告
下一篇
: 苏州工业园区教育系统公开招聘2026年优秀毕业生公告
相关推荐
2026事业单位联考公告!2月4日起报名
大梵公考:打破这4点考公考编信息差
大梵公考:国考省考每一年的岗位一样吗?
大梵公考:2026年省考备考还来得及吗?
大梵公考:国考和省考二选一怎么选?
大梵公考:省联考每个省份的考题一样吗?
2026省考安排参考表
报名时间:预计1月前后(各省时间不同)
点击查看
考试时间:预计2月25日(各省时间不同)
报名入口
准考证打印:考前一周打印
缴费入口
成绩查询:一般考后两个月开始
打印入口
面试:间隔两个月左右
考试题库
录用公示:公示拟录用人员名单
查询入口
2026国考安排参考表
报名时间:2025年10月15日至10月24日
点击查看
笔试时间:2025年11月30日
报名入口
准考证打印:2025年11月24日至11月30日
缴费入口
成绩查询:预计2026年1月
打印入口
面试:间隔两个月左右
考试题库
录用公示:公示拟录用人员名单
查询入口
新手指南
智能题库
旗下品牌
注册协议
常见问题
服务条款
教学特色
答疑解惑
关于我们
法律声明
网站声明
公司简介
售后服务
投诉反馈
售后问题
员工验证
工作时间(周一至周日)
9:00 - 21:30
咨询热线
400-618-6040
鲁ICP备2025171919号-1